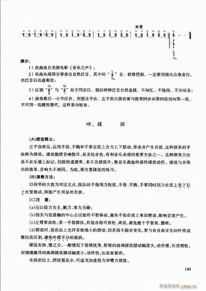
柳琴演奏教程 技巧与练习121-180
发布时间:2025年11月12日 点击数:


























































(网络)
-
三月里的小雨简谱 - 卓依婷-原唱为刘文正《校…
《三月里的小雨》是由卓依婷翻唱的经典歌曲,原唱为刘文正。该歌曲收录于专辑《校园青春乐2》,由小轩作词,谭健常作曲。卓依婷的版本曾发行于2015年,并于2021年推出翻唱版本收录于《21年6月短视频》专辑。此外,该歌曲还推出过KTV版及Flash动画版(截至2024年播放量… -
千与千寻钢琴简谱_久石让_宫崎骏演唱_吉他谱_…
《千与千寻》(千と千尋の神隠し)是2001年上映的日本彩色电影,由宫崎骏编剧并执导,久石让配乐,柊瑠美、入野自由、中村彰男、夏木麻里等配音的动画电影。于2001年7月20日在日本上映,2019年6月21日在中国大陆公映。2022年8月5日起,该片在中国台湾地区重映数字修复… -
谷雨简谱_洛天依演唱_铭言君/桑葚上的猴子词曲…
曲/编:桑葚上的猴子作词:铭言君原唱:洛天依---翻唱:鹤七后期:正直团海报:佳珞[六月配音联盟静湖上浮萍霜落又几番明空下杨柳飞絮缘自怜烟雨弥散窗前牡丹是谁人的期盼雨点滋润着百谷迎新篇染素衣风过心头... -
母爱是一首唱不够的歌简谱_乐声扬曲谱_吉他谱_…
在这个世界上,母亲是与我们的生命联系得最紧密的人,母亲是我们最坚实的感情依托。现在,让我们再一次融入这种人类最美好的感情中,再唱一首献给母亲的歌。 -
韩红_【功勋】片尾曲_星梦_(电视剧【功勋】片…
《星梦》是由韩红演唱的影视歌曲,正式发行于2021年12月21日,收录于《功勋 电视剧原声专辑》中。该曲由段思思作词、谭旋作曲,作为电视剧《孙家栋的天路》主题曲,歌词以"骑单车到月亮"等意象展现航天追梦主题。 2022年3月27日,国家广电总局将该曲使用权证书赠予国… -
奔向小康简谱_绮萱演唱_娄星/桂慧飞词曲_吉他…
奔向小康简谱_绮萱演唱_娄星/桂慧飞词曲_吉他谱_钢琴谱_简谱 -
乌兰巴托之夜 动态谱 张大伟
《乌兰巴托之夜》(西里尔蒙古文:Улаанбаатарын Үдэш,又名《乌兰巴托的夜》)是B. Badar-Uugan首唱的民族歌曲,由普日布扎布·桑堆扎布填词,格斯尔扎布·普日布道尔吉谱曲,发行于1985年。 《乌兰巴托之夜》是首赞美家乡的歌曲,描绘的是乌兰巴… -
弯弯的月亮(歌声飘过四十年)
《弯弯的月亮》是李海鹰作词、作曲,刘欢演唱的歌曲,是1989年央视第一部音乐电视片《大地情语》的插曲。该曲后收录于刘欢在1992年8月28日发行的个人专辑《蒙古小夜曲》中。 《弯弯的月亮》创作于1989年的夏天,当时音乐电视片《大地情语》制作组请李海鹰配插曲,他… -
Save_Yourself钢琴简谱_One_Ok_Rock演唱_吉他…
《Save Yourself》是英国歌手Birdy(本名Jasmine Van Den Bogaerde)与Sam Romans共同创作的流行歌曲,收录于2016年发行的第三张录音室专辑《Beautiful Lies》。歌曲由Birdy参与钢琴演奏及声乐编排,制作团队包括混音师Craig Silvey和制作人MyRiot,融合了极简钢琴旋… -
明天会更好简谱_卓依婷演唱_动态歌谱视频曲谱_…
《明天会更好》是由罗大佑发起并主导创作,60位华语歌手共同参与演唱的公益歌曲,由罗大佑、张大春、李寿全、邱复生、徐乃胜、张艾嘉、詹宏志共同作词,罗大佑作曲,陈志远编曲。该曲收录于滚石国际音乐股份有限公司推出的同名音乐合辑《明天会更好》,于1985年10月25…

会员登录




















